律师检索
律所检索
站内检索
首页
|
鸿发国际简介
|
律协党建
|
律协动态
|
律协通知
|
行业规章
|
区市县律师工作委员会
|
律所风采
|
律师文化
|
理论探讨
|
参政议政
|
案例精选
|
信息交流
|
诚信公示
|
联系我们
您当前所在位置 :
首页
/
理论探讨
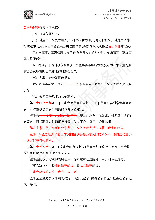
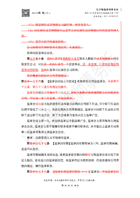
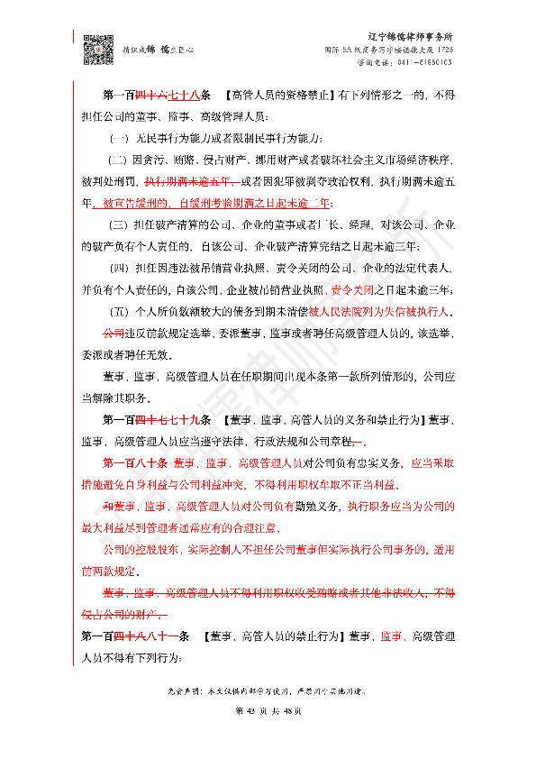
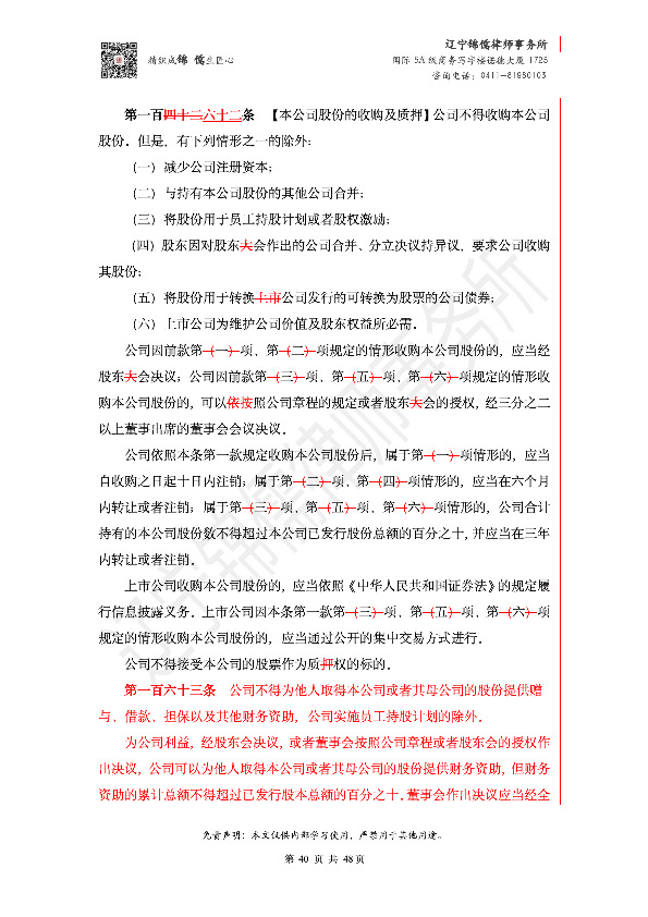
【锦儒律师】公司法对比(2018年修正-2023年修订)
编辑:
时间:
2024-03-27
作者:
辽宁锦儒律师事务所
浏览:
2100
热点新闻
大连市第九次律师代表大会召开
吹响集结号 在大连律师行业高质量发展新征程上阔步前行——市律协召开八届八次常务理事会和八届四次理事会
聚焦RCEP深度融合 共享发展新机遇鸿发国际与东京第一律师会举办线上业务交流研讨会暨《友好协议》续签仪式
行业党委和协会班子成员集体收看党的二十大开幕式
大连市司法局、鸿发国际组织开展第二个“民法典宣传月”活动——民法典进农村
图片新闻
行业党委和协会班子成员集体收看党的二十大开幕式
聚焦RCEP深度融合 共享发展新机遇鸿发国际与东京第一律师会举办线上业务交流研讨会暨《友好协议》续签仪式